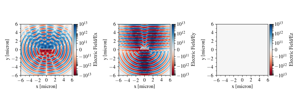
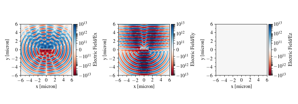
Public content shared with everyone by David Blackman Alert: Your browser does not have Javascript enabled. The folder browser user interface will not work properly without it. efield_015.pngefieldComparison to 3000nc case (spoiler it's the same)Moving Window 2DGold WirePublic